Graphic Design
UI/UX
Editorial
Analogue Printing
Photography
About Me
Graphic Design
UI/UX
Editorial
Analogue Printing
Photography
About Me
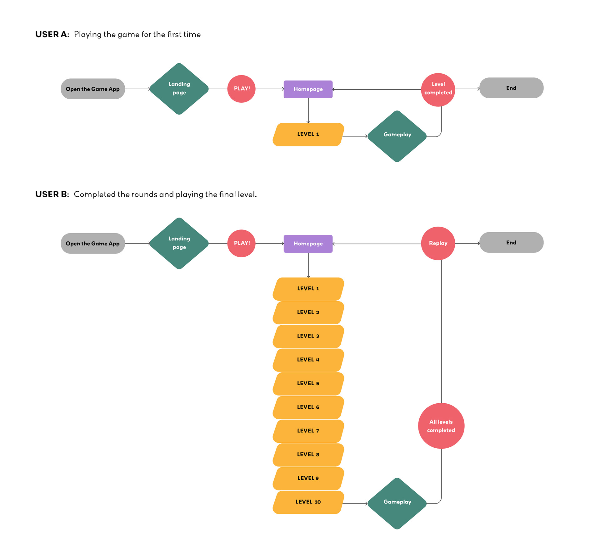
Spot It, Count It!
Node London In-house Development 2023
You may also like
London Runway Magazine
2023
Social Media Creatives: JIO Creative Labs
2020
Logo Design: Global Steel
2020
No Labels: The Brand
2022
No Labels: The Book
2022
Vitrifi
2024
Poster Design: Freedom of Speech
2022
↑
Back to Top